3137
0
王秋威 ,麓溪
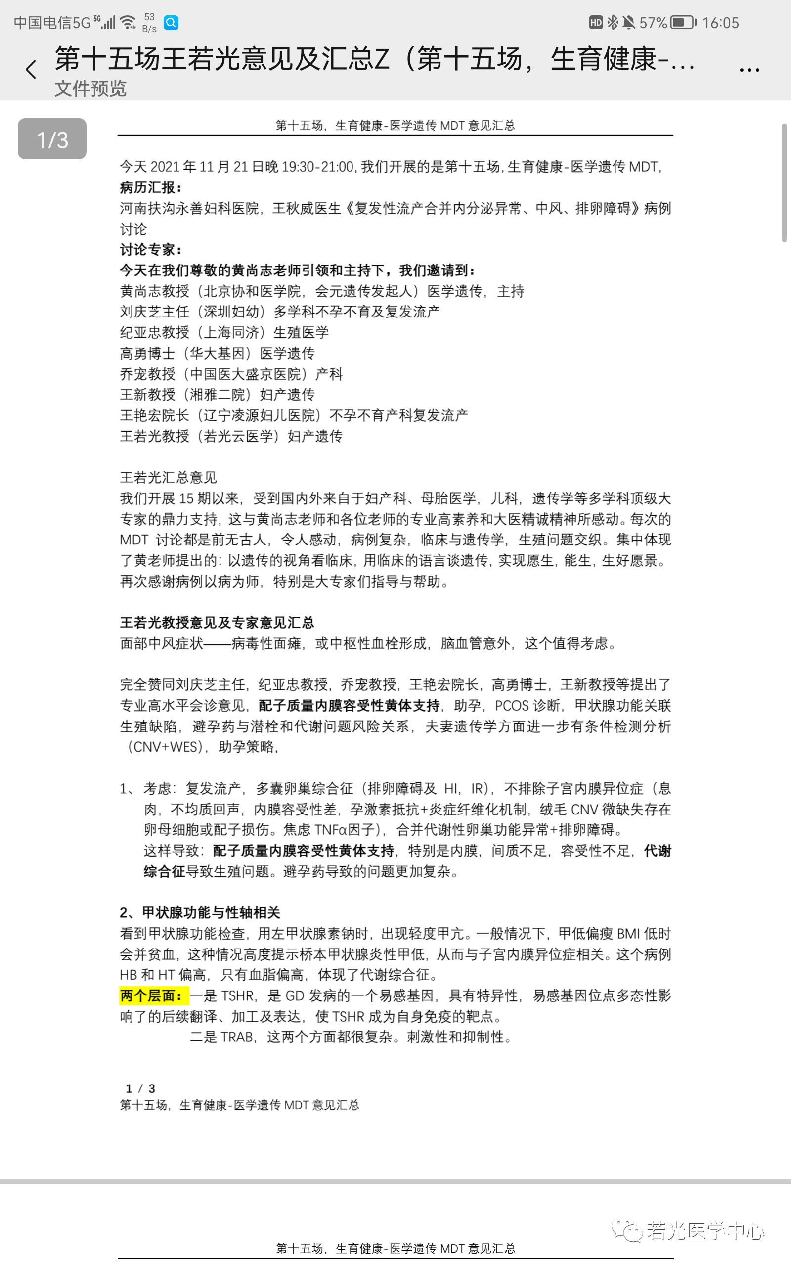
讨论专家:
今天在我们尊敬的黄尚志老师引领和主持下,我们邀请到:
王若光教授(若光云医学)妇产遗传


















































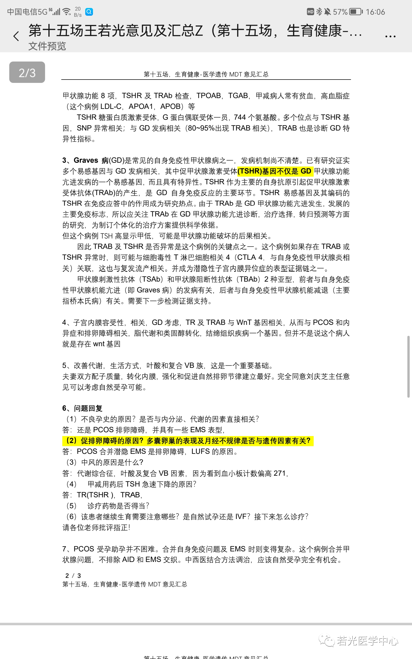
王秋威:生育健康-医学遗传第15期反馈(河南扶沟王秋威医生),患者检测甲状腺功能8项,TSHR水平显著异常增高。符合MDT讨论结论建议。符合子宫内膜异位症合并甲状腺炎。
后续生育及结果敬请关注。

声明:本文系整合内容,版权归原作者所有,转载目的在于传递更多信息,并不代表本平台观点。如涉及作品内容、版权和其它问题,请与本网站留言联系,我们将在第一时间删除内容。
0731-89939970
地址:长沙高新开发区麓谷大道627号麓谷新长海中心B2栋8楼左侧
若光医学中心就诊预约
若光医学中心公众号
Copyright 2021 © 遗传与药理网 版权所有 All Rights Reserved 湘ICP备2020023626号-2
技术支持:网站建设-聚之唯